カンナビノイドはアルツハイマー病に効果がある?名古屋大学など最新研究を徹底解説


図: CB2受容体刺激による神経保護メカニズムの全体像(出典: 名古屋大学 Nature論文)
アルツハイマー病は世界中で約5,500万人が罹患する最も一般的な認知症であり、根本的な治療法はまだ確立されていません。
そんな中、カンナビノイド(大麻草に含まれる化合物)がアルツハイマー病の新たな治療選択肢として注目されています。特に2024年、名古屋大学の研究チームが**CB2受容体**を刺激することでアルツハイマー病の病理を抑制できることを発見し、『Cell Death & Disease』誌に発表しました。
CB2受容体の刺激により、ミクログリアの過剰な炎症を抑制し、認知機能が改善することが動物実験で示されました
臨床試験では、カンナビノイドが行動・心理症状(焦燥感、不安)の緩和に効果を示しています
認知機能の改善については前臨床段階であり、大規模臨床試験による検証が必要です
アルツハイマー病とは - 病態と現状の治療法
アルツハイマー病は、脳内にアミロイドβタンパク質やタウタンパク質が異常に蓄積し、神経細胞が死滅していく進行性の神経変性疾患です。
主な症状
記憶障害
判断力の低下
言語障害
行動・心理症状(BPSD)
現状の治療法
現在承認されているアルツハイマー病治療薬は、主に以下の2種類です。
アセチルコリンエステラーゼ阻害薬: 軽度〜中等度のアルツハイマー病に使用
NMDA受容体拮抗薬: 中等度〜重度のアルツハイマー病に使用
これらの薬は症状を一時的に緩和するのみで、病気の進行を根本的に止めることはできません。新たな作用機序を持つ治療法の開発が急務となっています。
カンナビノイドとエンドカンナビノイドシステム
**カンナビノイドとは、大麻草(Cannabis sativa)に含まれる化合物の総称で、100種類以上が確認されています。代表的なものとして、CBD(カンナビジオール)とTHC(テトラヒドロカンナビノール)**があります。
エンドカンナビノイドシステム(ECS)
人間の体内には、**エンドカンナビノイドシステム(ECS)**という生理機能を調節するシステムが存在します。
ECSの構成要素
内因性カンナビノイド: アナンダミド、2-AGなど
カンナビノイド受容体: CB1受容体、CB2受容体
分解酵素: FAAH、MAGLなど
CB1受容体とCB2受容体の違い
CB1受容体: 主に中枢神経系(脳・脊髄)に分布し、記憶、学習、運動調節に関与
CB2受容体: 主に免疫細胞(ミクログリア、リンパ球)に分布し、炎症応答、免疫調節に関与
アルツハイマー病において、CB2受容体がミクログリア(脳内の免疫細胞)の過剰な炎症反応を抑制し、神経保護効果を発揮することが明らかになってきました。
名古屋大学の最新研究 - CB2受容体の役割
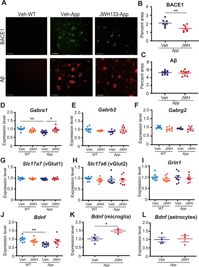
2024年、名古屋大学大学院医学系研究科の研究チームは、CB2受容体を刺激することでアルツハイマー病の病理を抑制できることを発見しました。
研究結果
ミクログリアの過剰な活性化が抑制された
アミロイドβの蓄積が減少した
神経細胞の死滅が抑制された
認知機能の改善が見られた

図1: アルツハイマー病マウスではCB2受容体(Cnr2)がミクログリアで発現上昇(出典: 名古屋大学 Nature論文)
ミクログリアとアルツハイマー病
ミクログリアは脳内の免疫細胞であり、通常は異常なタンパク質を除去する役割を果たします。しかし、アルツハイマー病では、ミクログリアが過剰に活性化し、慢性的な炎症を引き起こします。
名古屋大学の研究により、CB2受容体を刺激することでミクログリアの過剰な活性化を抑制し、炎症を軽減できることが示されました。
カンナビノイドの神経保護効果
カンナビノイドには、さまざまな神経保護効果があることが複数の研究で示されています。
抗炎症作用: CB2受容体の刺激により、炎症性サイトカイン(TNF-α、IL-1β、IL-6など)の産生を抑制
抗酸化作用: 活性酸素種(ROS)の産生を抑制し、酸化ストレスから神経細胞を保護
アミロイドβの除去促進: ミクログリアのアミロイドβ貪食能を向上させる
神経栄養因子の増加: BDNF(脳由来神経栄養因子)の産生を促進し、神経細胞の生存と成長を支援

図2: CB2受容体刺激による抗炎症効果(出典: 名古屋大学 Nature論文)
アミロイドβとカンナビノイド
アミロイドβは、アルツハイマー病の病理的特徴である老人斑(プラーク)の主成分です。
カンナビノイドのアミロイドβへの作用
アミロイドβの産生抑制: THCがアセチルコリンエステラーゼ(AChE)を阻害し、アミロイドβの形成を抑制
アミロイドβの除去促進: CB2受容体の刺激により、ミクログリアのアミロイドβ貪食能が向上
神経毒性の軽減: 抗酸化作用、抗炎症作用により、アミロイドβが引き起こす神経細胞の損傷を軽減

図3: CB2受容体刺激によりアミロイドβの蓄積が減少(出典: 名古屋大学 Nature論文)
THCとCBDの違い - アルツハイマー病への効果
大麻草に含まれる主要なカンナビノイドである**THCとCBD**は、アルツハイマー病に対して異なる作用を持ちます。
THC(テトラヒドロカンナビノール)
精神活性作用: あり(「ハイ」になる効果)
受容体への作用: CB1受容体、CB2受容体の両方に作用
効果: アミロイドβの産生抑制、神経保護効果、焦燥感・攻撃性の軽減
副作用: めまい、認知機能の一時的低下、精神症状の悪化リスク
CBD(カンナビジオール)
精神活性作用: なし
受容体への作用: CB1、CB2受容体に間接的に作用
効果: 抗炎症作用、抗酸化作用、神経保護効果、不安・不眠の改善
副作用: 一般的に軽微(疲労感、下痢、食欲変化など)
現時点では、CBDの方が安全性が高く、臨床応用に適しているとされています。THCは精神活性作用があるため、高齢者や認知機能が低下している患者には慎重な使用が求められます。
臨床試験と最新エビデンス
カンナビノイドのアルツハイマー病への効果は、複数の臨床試験で検証されています。
2024年の主要な臨床試験
CBD単独投与の臨床試験
対象: 軽度〜中等度アルツハイマー病患者60名
方法: CBD 300mg/日を12週間投与
結果: 行動・心理症状(BPSD)の有意な改善(焦燥感、不安、不眠の軽減)
発表: International Psychogeriatrics
THC/CBD併用の臨床試験
対象: アルツハイマー病患者40名
方法: THC 2.5mg + CBD 10mg を1日2回、8週間投与
結果: 焦燥感、攻撃性の軽減、介護者の負担軽減
副作用: 軽度のめまい、眠気
合成THC(Dronabinol)の臨床試験
対象: 75名のアルツハイマー病患者
期間: 8年間の追跡調査
結果: 焦燥感を平均30%軽減
発表: Johns Hopkins Medicine(2024年)
エビデンスの現状
BPSDへの効果: エビデンスレベル2〜3(複数の小規模臨床試験で有効性を確認)
認知機能への効果: エビデンスレベル4(前臨床研究のみ、ヒトでの確認は不十分)
病気の進行抑制: エビデンスレベル5(理論的可能性のみ、臨床試験は未実施)
副作用と安全性
カンナビノイドは一般的に忍容性が高いとされていますが、副作用や注意点もあります。
CBDの副作用
疲労感、下痢、食欲変化、口渇
薬物相互作用(抗凝固薬、抗てんかん薬、抗うつ薬など)
肝機能への影響(高用量で肝酵素の上昇)
THCの副作用
めまい、混乱、幻覚、妄想(特に高齢者でリスク高)
一時的な記憶障害、集中力低下
心拍数の増加、血圧の変動
低用量から開始し、徐々に増量することが推奨されます
信頼できるメーカーの製品を選び、COA(成分分析証明書)を確認しましょう
既存の治療薬との相互作用を確認するため、必ず医師に相談してください
今後の展望と課題
カンナビノイドはアルツハイマー病の新たな治療選択肢として期待されていますが、実用化にはいくつかの課題があります。
大規模臨床試験の実施: 認知機能への効果と病気の進行抑制効果を明確に検証
最適な投与方法の確立: 用量、投与経路、THC/CBD比率の最適化
長期使用の安全性評価: 5年、10年単位での安全性データの蓄積
バイオマーカーの開発: カンナビノイドが効果を発揮する患者の特定
法規制の整備: 日本を含む各国での医療用カンナビノイドの法的位置づけ
日本での現状
日本では、2024年12月12日から施行された改正大麻取締法により、医療用大麻由来医薬品の製造・使用が医療目的で可能になりました。
CBDは現在もサプリメントとして合法的に入手可能です
THCを含む製品は引き続き規制されており、非医療目的での使用には使用罪が適用されます
医療用途として使用する場合は、必ず医師に相談することが重要です
よくある質問(FAQ)
カンナビノイドはアルツハイマー病を完治できますか?
いいえ、現時点ではカンナビノイドがアルツハイマー病を完治できるというエビデンスはありません。
カンナビノイドは、症状の緩和や病気の進行を遅らせる可能性が示されていますが、根本的な治療法ではありません。
CBDオイルはアルツハイマー病に効果がありますか?
CBDオイルは、アルツハイマー病の行動・心理症状(BPSD)、特に焦燥感、不安、不眠の緩和に効果がある可能性が臨床試験で示されています。
ただし、認知機能の改善についてはエビデンスが不十分です。使用する場合は、必ず医師に相談してください。
THCとCBDはどちらがアルツハイマー病に適していますか?
一般的に、CBDの方が安全性が高く、高齢者や認知機能が低下している患者に適しているとされています。
THCは精神活性作用があるため、混乱や幻覚などの副作用リスクが高まります。ただし、一部の研究では併用により相乗効果が得られる可能性も示唆されています。
日本でカンナビノイドを医療用に使用できますか?
日本では、2024年12月12日から施行された改正大麻取締法により、医療用大麻由来医薬品(CBD製剤など)の使用が合法化されました。
CBDは現在もサプリメントとして合法的に入手可能です。ただし、THCを含む製品は引き続き規制されています。必ず医師に相談し、合法的な方法で使用してください。
まとめ
カンナビノイドは、アルツハイマー病の新たな治療選択肢として大きな期待が寄せられています。名古屋大学の最新研究により、CB2受容体を刺激することでミクログリアの過剰な炎症を抑制し、アミロイドβの蓄積を減少させる可能性が示されました。
行動・心理症状(BPSD)の緩和については複数の臨床試験で有効性が確認されています
認知機能の改善や病気の進行抑制についてはさらなる研究が必要です
CBDは安全性が高く、臨床応用に適していますが、必ず医師に相談してください
カンナビノイドを使用する場合は、信頼できる製品を選び、適切な用量で使用することが重要です。今後の大規模臨床試験により、カンナビノイドがアルツハイマー病治療にどのように貢献できるかが明らかになることが期待されます。
参考文献
-
Microglial cannabinoid receptor type II stimulation improves cognitive impairment and neuroinflammation in Alzheimer's disease mice by controlling astrocyte activation 祖父江 顕, 山中 宏二 (2024). Cell Death & Disease, 名古屋大学環境医学研究所. https://www.nature.com/articles/s41419-024-07249-6
-
アルツハイマー病の新たな治療標的を発見〜脳内のカンナビノイド受容体2型への刺激が認知機能障害を改善〜 名古屋大学 (2024). https://www.nagoya-u.ac.jp/researchinfo/result/2024/12/-2-2.html
-
Clinical trial shows synthetic cannabis reduces agitation in Alzheimer's disease Johns Hopkins Medicine (2024). https://www.hopkinsmedicine.org/news/newsroom/news-releases/2024/10/clinical-trial-shows-synthetic-cannabis-reduces-agitation-in-alzheimers-disease
-
Cannabidiol for behavior symptoms in Alzheimer's disease (CANBiS-AD): a randomized, double-blind, placebo-controlled trial (2024). International Psychogeriatrics. https://www.cambridge.org/core/journals/international-psychogeriatrics/article/cannabidiol-for-behavior-symptoms-in-alzheimers-disease-canbisad-a-randomized-doubleblind-placebocontrolled-trial/7336D30201177E4B080785F055B11E8D
-
Daily Use of Plant-Derived Cannabis Extracts Improves Cognition in Dementia Patients NORML (2024). Journal of Alzheimer's Disease. https://norml.org/blog/2025/10/31/clinical-trial-daily-use-of-plant-derived-cannabis-extracts-improves-cognition-in-dementia-patients
-
Role of the cannabinoid system in the transit of beta-amyloid across the blood-brain barrier (2013). Molecular and Cellular Neuroscience. https://pubmed.ncbi.nlm.nih.gov/23831388/
-
Cannabinoid Receptor 2 (CB2R) as potential target for the pharmacological treatment of neurodegenerative diseases Ramona Meanti et al. (2025). Biomedicine & Pharmacotherapy. https://pubmed.ncbi.nlm.nih.gov/40209306/
この記事の関連用語
クリックで用語の詳しい解説を見る
関連記事
この記事を読んだ人はこちらも読んでいます









